Cómo reconocer un buen panettone de verdad, sea artesano o industrial: es mucho más que un bollo con frutas

Los panettones industriales han inundado los supermercados españoles, pero hacer uno bueno no es nada sencillo

Panettone
Facebook Twitter Flipboard E-mail
liliana-fuchs

Liliana Fuchs

Editor

Llegan ya a los supermercados cuando aún nos estamos despidiendo del verano y cada año aparecen bajo nuevas marcas y sabores: los panettones han conquistado el mercado de los dulces navideños en un tiempo récord. ¿Se trata solo de una moda? Puede que el mercado acabe saturado, pero está claro que el panettone triunfa por méritos propios.

El problema, como le ocurre a tantos productos tradicionales, es que la verdadera calidad brilla por su ausencia. Es un mal que sufre nuestro roscón y que en el caso del panettone se vuelve más grave, ya que su elaboración es mucho más compleja y en España no tenemos la experiencia necesaria para valorar la autenticidad. ¿Qué distingue a un buen panettone y cómo podemos reconocerlo?

Il vero panettone, mucho más que un brioche con frutas

Se suele describir al panettone como un bollo dulce similar al brioche francés enriquecido con frutas secas en el interior. También es habitual compararlo con nuestro roscón de Reyes, otra masa dulce de panadería que, sin embargo, son muy diferentes.

Masa

Todo son masas fermentadas enriquecidas con grasas, pero la forma, el sabor y la estructura de la miga distinguen claramente al pan italiano. El formado tradicional del panettone, horneado en gruesos cilindros de papel con la característica cúpula, define gran parte de su personalidad y ayuda a obtener esa textura única que lo caracteriza.

Brioche, roscón y panettone son masas que necesitan un correcto amasado y tiempo de fermentación adecuado, y por mucho que nos empeñemos en ofrecer recetas fáciles y rápidas, los mejores resultados se obtienen con paciencia y dedicación. Si bien es posible obtener un roscón sabroso y esponjoso usando levadura comercial y acelerando el proceso, a un auténtico panettone jamás se le puede meter prisa, y solo se elabora con lievito madre, normalmente una masa madre sólida que hay que mantener y refrescar correctamente.

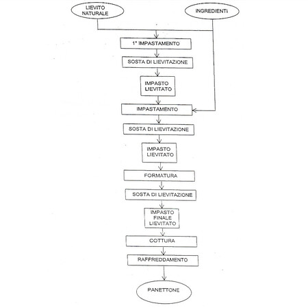
Esquema Fases del proceso de elaboración artesanal del panettone, según el Comité de Maestros Pasteleros de Milán

Un panettone artesanal requiere, al menos, 72 horas de trabajo y fermentación, con dos o tres impastos, buen amasado sin exceder el desarrollo del gluten, controlando la temperatura de cada proceso para que se mantenga estable -alrededor de 26º C- y respetando también el reposo necesario boca abajo una vez horneado.

Son tantas las variables que pueden afectar al resultado final que solo mediante la experiencia y el trabajo constante es posible obtener un panettone artesanal que siga la tradición italiana original. Es un aprendizaje continuo que requiere dedicación continua y auténtica pasión.

Así es el verdadero panettone milanés

La tradición del panettone se enmarca en Milán y regiones cercanas, aunque hoy en día se ha extendido su elaboración al resto de Italia. Los artesanos intentan defender su trabajo y tradición protegiendo el producto auténtico, y para ello existen distintas asociaciones de profesionales que trabajan en común para promover la cultura del vero panettone, como el Comitato dei Maestri Pasticceri della Tradizione Milanese o I Maestri del Lievito Madre, que organizan actividades en torno a este producto.

Panettone2

La Cámara de Comercio de Milán recoge las normas técnicas aprobadas por el Comité de pasteleros que identifican al 'Panettone Tipico della Tradizione Artigiana Milanese'. Los únicos ingredientes permitidos son:

  • Agua.
  • Harinas de productores reconocidos por el Comité.
  • Azúcar.
  • Huevos frescos y/o yemas pasteurizadas.
  • Leche y/o leche condensada y/o leches fermentadas y/o yogur.
  • Mantequilla.
  • Manteca de cacao.
  • Uvas pasas sultanas, piel de naranja confitada y cidra confitada de, al menos, 8 mm.
  • Levadura natural (masa madre).
  • Sal.

Además se puede incluir opcionalmente miel, malta o extracto de malta, vainilla y otros aromas naturales. No se admiten los panettones con aromas artificiales, conservantes, emulgentes, almidones, otras grasas vegetales o colorantes, ni tampoco levadura comercial.

Se incluyen dos formatos de pan: alto y bajo, pero siempre de buen tamaño, normalmente pesando cerca de 1 kilo, y con la característica cúpula marcada con una cruz que se abre durante el horneado. Los más tradicionales no llevan cobertura de ningún tipo, si bien se ha vuelto porpular la costra crujiente con almendra o azúcar.

Los panettones recogidos bajo esta norma técnica pueden lucir el sello distintivo de autenticidad regulada, aunque eso no quiere decir que no podamos encontrar panettones de primera calidad que se salgan de la misma.

Panettones de calidad también fuera de Milán

Dejando la normativa milanesa a un lado, la cultura del panettone de herencia tradicional se abre a diversas interpretaciones a medida que panaderos de diferentes países se han ido sumando a su elaboración. Por eso resulta confuso encontrar menciones a los supuestos “mejores panettones del mundo” salidos de diferentes campeonatos.

Panettone3

Dentro de la misma Italia se han celebrado este mismo año varias competiciones distintas, y Suiza ha acogido por primera vez un ambicioso concurso internacional promovido por Giuseppe Piffaretti, prestigioso panadero cuyos panettones se consideran de los mejores del mundo. El propio Piffaretti participa en la versión española de estas competiciones, que este año ha celebrado su cuarta edición proclamando al panettone de Tonatiuh Cortés, de Cloudstreet Bakery, como vencedor.

El propio Piffaretti declara que “un panettone no es una receta, es una filosofía”, una forma de vida que los artesanos entregados viven con pasión, que también admite diferentes visiones. El campeonato celebrado en Lugano recoge la tradición que el dulce tiene en la zona italiana de Suiza, muy conectada a la cultura milanesa y busca ser un punto en común y un estímulo para los profesionales que mantienen viva la calidad artesanal y el respeto por el producto.

Carlo El especialista Carlo Gronchi, jurado en la Coppa del mondo del panettone celebrada en Lugano

Para evaluar los panettones normalmente se piden ejemplares que rondan el kilo de peso, con la receta clásica de frutas (uvas pasas, naranja y cidra confitadas). Deben estar elaborados exclusivamente con levadura (masa) madre, sin ningún tipo de mezclas, preparados, aditivos o colorantes/aromas artificiales. Además, la fórmula clásica de porcentajes e ingredientes es la siguiente:

  • Harina de trigo: 100%.
  • Mantequilla: mínimo 40% del peso de la harina.
  • Yemas de huevo: mínimo 30% del peso de la harina.
  • Frutas: mínimo 50% del peso de la harina, pudiendo llegar al 70%.

Los panettones se juzgan en base a la apariencia, el corte, el olor, la textura, el alveolado de la miga y el sabor, que es el parámetro con más peso. También se pueden juzgar panettones con recetas más creativas, que pueden añadir chocolate, frutos secos, otras frutas y aromas naturales, y coberturas. El crujiente de almendras es uno de los más populares.

¿Cómo se distingue un buen panettone? Análisis organoléptico

Más allá de sellos, autorías y listas de ingredientes, un buen panettone debe cumplir unos parámetros básicos que solo se reconocen al degustarlo.

La cata debe comenzar con el análisis visual para juzgar el aspecto. Un panettone de calidad debe ser de buen tamaño y peso, regular en su perfil. La cúpula debe homogénea, sin protuberancias ni estar chafada, con el corte en cruz bien marcado. Al exterior, la corteza es oscura pero sin llegar al tostado excesivo, uniforme, sin burbujas y con la miga interior correctamente adherida.

En el corte es cuando se desvelan uno de los aspectos clave: la estructura y ternura de la miga. A diferencia de un brioche convencional, el panettone se reconoce por una textura muy tierna, húmeda, jugosa, que se deshace en hebras al extraer los pedazos, como una nube algodonosa. El color siempre es amarillo dorado, con una distribución más o menos uniforme de los alveolos, sin burbujas excesivas, con las frutas repartidas homogéneamente.

Panettone4

Se suele cortar en “gajos” grandes, pero la forma tradicional de servirlo es arrancando o pellizcando las porciones directamente con las manos; así se desvela realmente la textura. A pesar de su alto contenido en mantequilla y yema, no es una masa de tacto graso, ni excesivamente elástica. Al probarlo, en boca ofrece una masticación suave y tierna, en absoluto seca, tampoco gomosa ni pastosa.

Un buen panettone no destaca por un dulzor excesivo, al contrario, el sabor y los aromas son intensos pero sutiles, muy fragantes y frescos, en ocasiones con un retrogusto ligeramente amargo. La fermentación natural y reposada ayuda a desarrollar los aromas complejos pero sin crear acidez, con una buena persistencia sin saturar el paladar.

¿El alveolado indica la calidad?

Con la reivindicación reciente del pan de calidad artesanal, muy ligado a la recuperación de la masa madre por nuevas generaciones de panaderos, parece haber cierta tendencia a preferir las migas alveoladas. También el panettone se ha visto influido por esta corriente.

Si bien es cierto que este producto exige una miga alveolada y suave, un exceso de ojos demasiado grandes no tiene por qué indicar una mayor calidad. Los alveolos en una miga son propios de masas de alta hidratación y con un gran desarrollo del gluten, como la chapata -ciabatta- italiana. Pero precisamente el panettone nunca puede ser "chicloso" o gomoso.

Masa2

Un ejemplo algo extremo de esta corriente es el trabajo que hace Roy Shvartzapel con su marca de From Roy, cuyos panettones se han puesto de moda incluso entre famosos en Estados Unidos, donde probablemente les falte aún más conocimiento sobre cómo debe ser el famoso pan milanés tradicional. Al corte sus piezas lucen multitud de ojos muy grandes y presume de masas tremendamente elásticas; ¿son signos de un panettone de calidad?

Habría que catarlo para poder juzgar con propiedad, pero por las imágenes que comparten en las redes sociales y a través de la prensa del país, se puede intuir un proceso poco ortodoxo de la masa. Probablemente emplean harina con mucha proteína para soportar esa elasticidad, poca yema de huevo -la masa es muy pálida- y, particularmente, un exceso de agua que potencie el famoso alveolado.

Por muchos ojos que tenga, el buen panettone se distingue por su miga sedosa, suave y jugosa, y un sabor intenso persistente, que además permanece fresco durante varios días incluso después de abrirlo. Obtener esos resultados con un exceso de hidratación y alveolos es complicado; las apariencias no siempre son lo que parecen.

Newsletter de Directo al Paladar

Suscríbete a "Al fondo hay sitio", una forma distinta de informarte cada semana de la actualidad gastronómica hecha con pasión por el equipo de DAP.

Y en el supermercado, ¿cómo elegir un panettone decente?

Si los panettones de supermercado ya empiezan a venderse en octubre, está claro que es porque hay demanda. La gente los compra, así que parece que gustan. ¿Están buenos? Obviamente sí, al menos para los más golosos o quienes no busquen un panettone 100% original, sino simplemente disfrutar de un bollo tierno y dulce, todavía considerado algo fuera de nuestra dulcería tradicional.

Pero si realmente nos interesa llevar a cada un panettone de supermercado, también podemos hacer una criba para elegir, al menos, uno de calidad decente. La primera elección sería el tamaño, ya que los formatos mini no se llevan bien con estas masas y ofrecen resultados más mediocres. Un buen señor panettone tiene que pesar, al menos 500 g, mejor si ronda el kilo de peso.

Supermercado

Después toca, como siempre, revisar con lupa el etiquetado. ¿Es imprescindible que esté hecho en Italia? No necesariamente, aunque sí es un buen punto de partida. También los italianos sufren panettones industriales de pésima calidad, y muchos de ellos se fabrican precisamente para importar. Lo que sí debería hacernos sospechar es que el producto luzca un nombre pretendidamente italiano, para luego descubrir que se fabrica en España. Es una práctica habitual de las marcas blancas.

Lo verdaderamente importante son los ingredientes. Recordemos que deben aparecer listados en orden según la cantidad presente en el producto; tras la habitual harina, los malos panettones lucen gran cantidad de azúcares y derivados, usan frutas también cargadas de azúcar y es habitual reducir el uso de mantequilla, compensándolo con otras grasas de mala calidad (palma y otras vegetales hidrogenadas).

El mejor panettone será el que utilice solo mantequilla y yema de huevo como grasa principal -opcionalmente con una mínima cantidad de manteca de cacao-, destacando por encima del azúcar. La cantidad de frutas también debe ser reseñable y no meramente anecdótica, y que estas no estén cubiertas de grasas vegetales.

Panettone Naranja El panettone de naranja de Paco Torreblanca, nombrado embajador mundial del panettone.

Aunque los aditivos no son malos por sí mismos, su abuso nos puede indicar una mala calidad del producto, ya que los emulgentes, colorantes, conservantes o aromas artificiales se emplean para corregir defectos o mejorar las cualidades que no se consiguen con ingredientes naturales. Un panettone artesanal no necesita conservantes, como demuestra la caducidad de 30 días del panettone de Paco Torreblanca, premiado como el mejor del mundo fuera de Italia.

Y, por supuesto, un panettone que se digne de llevar ese nombre debe estar elaborado con masa madre o levadura natural. Lo ideal sería tener la certeza de que es un lievito auténtico fresco, y que se indicara también el tiempo total de fermentación; 72 días sería lo mínimo recomendable.

Teniendo todo esto en cuenta, parece obvio señalar que un buen panettone no es barato. Por menos de 10 euros el kilo no podemos esperar una exquisitez de calidad artesana, aunque, si no somos muy puntillosos, es posible dar con un producto de relación calidad/precio decente. Siempre que no sea solo un brioche industrial con frutas o chocolate.

Fotos | iStock - Pixabay - Coppa del mondo del panettone - Nicola - Danielle Scott
En DAP | Recetas de Navidad
En DAP | Receta de roscón de reyes

Inicio